Two small objects each with a net charge of +Q exert a force of magnitude F on each other. We replace one of the objects with another whose net charge is +4Q. What is the magnitude of the force on the +Q charge now?

A non-conducting wall is given a negative net charge. Next, a sheet of very flexible rubber with zero net charge is suspended from the ceiling near the charged wall as shown below. What will happen to the rubber sheet?

You are given a problem involving a non-conducting sphere, centered at the origin. The sphere has a non-uniform, positive and finite volume charge density ρ(r). You notice that another student has set the reference point for V such that V = 0 at the center of the sphere: V(r = 0) = 0. What would V = 0 at r = 0 imply about the sign of the potential at r → ∞? Why? You are given the following charge distribution made of 4 point charges, each located a distance “s” from the x- and y-axis. What is the dipole moment of the distribution?

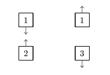
The diagram shows two pairs of heavily charged plastic cubes. Cubes 1 and 2 attract each other and cubes 1 and 3 repel each other. Illustrate the forces of cube 2 on cube 3 and cube 3 on cube 2?

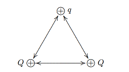
Two particles, each with charge Q, and a third particle, with charge q, are placed at the vertices of an equilateral triangle of side length l as shown below. What is the net electric field at the point where q is found? What is the magnitude and direction of the total force on the particle with charge q? (in terms of Q and q)

Positive charge +Q is uniformly distributed on the upper half a semicircular rod and negative charge -Q is uniformly distributed on the lower half. What is the direction of the electric field at point P, the center of the semicircle?

The diagrams show four possible orientations of an electric dipole in a uniform electric field E⃗. Rank them according to the magnitude of the torque exerted on the dipole by the field, least to greatest.

The dipole moment of a dipole in a 300 N/C electric field is initially perpendicular to the field, but it rotates so it is in the same direction as the field. If the moment has a magnitude of 2 × 10 − 9C ⋅ m, what is the work done by the field?
A 5.0-C charge is 10 m from a -2.0-C charge. What is the electric field by the negative charge? What is the direction and magnitude of the electrostatic force on the positive charge?
What is the flux of the electric field (10N/C)î + (20N/C)ĵ + (8N/C)k̂ through a 2.0m2 portion of the yz plane?
A particle with a charge of 5.5μ C is 3.5 cm from a particle with a charge of − 40.0μC. What is the potential energy of this two-particle system, relative to the potential energy at infinite separation?
Explain why one of the following is the correct statement. Simply choosing the answer has no value. The explanation is mandatory.
A proton tends to go from a region of low potential to a region of high potential The potential of a negatively charged conductor must be negative If E⃗ = 0 at a point P then V must be zero at P If V = 0 at a point P then E⃗ must be zero at P None of the above are correct
The potential difference between two points is 100 V. If a particle with a charge of 4 C is transported from one of these points to the other, what is the magnitude of the work done? If the distance between the two points is 2 m, what is the magnitude of the electric field established?
Points R and T are each a distance d from each of two particles with charges of equal magnitudes and opposite signs as shown. What is the work required to move a particle with a negative charge q from R to T?

A particle with mass m and charge − q is projected with speed v0 into the region between two parallel plates as shown. The potential difference between the two plates is V and their separation is d. What is the change in kinetic energy of the particle as it traverses this region?

* Positive charge Q is distributed uniformly throughout an insulating sphere of radius R, centered at the origin. A particle with positive charge Q is placed at x = 2R on the x axis. Show that the magnitude of the electric field at x = R/2 on the x axis is $\dfrac{Q}{72\pi\epsilon_0R^2}$